6月25日下午,由团省委、省委教育工委、省科技厅、省人社厅、省科协、省社科院、省学联、西咸新区管委会共同主办,西安理工大学、秦创原创新促进中心承办的第十一届“挑战杯”陕汽集团陕西省大学生创业计划竞赛圆满落幕。
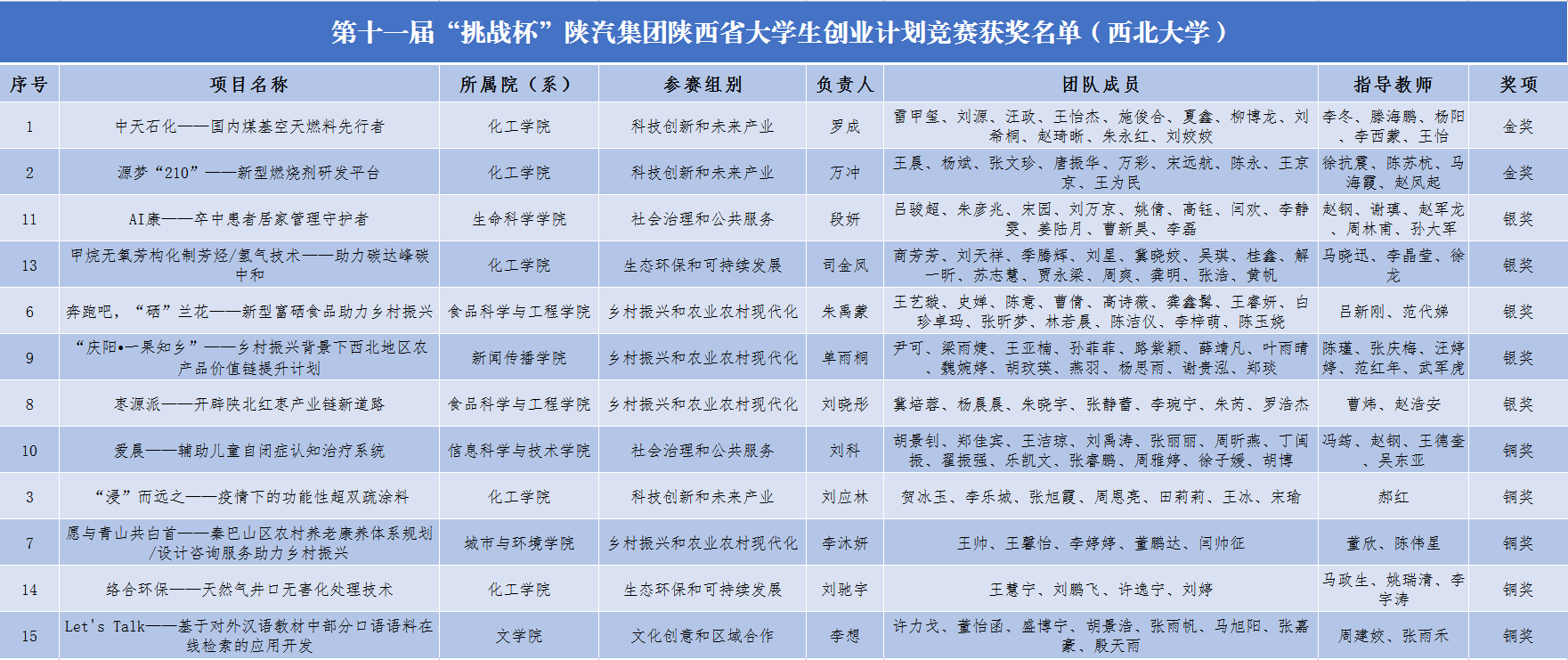
本届竞赛中,乐鱼网页版页面登录参赛项目《源梦“210”——新型燃烧剂研发平台》《中天石化——国内煤基空天燃料先行者》获大赛金奖、《AI康——卒中患者居家管理守护者》等5个项目获银奖、《爱晨——辅助儿童自闭症认知治疗系统》等5个项目获铜奖,获取情况居我省高校前列,学校荣获大赛“优胜杯”。
学校于2021年10月启动校级竞赛,得到了学校相关部门和各院(系)的大力支持,共收到来自22个院(系)的839个项目(含疫情防控专项赛55个),直接覆盖学生4600余人、指导教师630余人。经院(系)初赛、校级复赛、校级决赛等环节,共遴选推荐15个优秀项目参加省赛。赛事期间,校团委组织开展了竞赛宣讲、申报培训、专题辅导、公开答辩、成果展示等系列活动,营造了浓厚的校园双创文化氛围,搭建了良好的共青团科创竞赛育人服务平台。
自1989年首届竞赛举办以来,“挑战杯”竞赛始终坚持“崇尚科学、追求真知、勤奋学习、锐意创新、迎接挑战”的宗旨,在促进青年创新人才成长、深化高校素质教育、推动经济社会发展等方面发挥了积极作用,在广大高校乃至社会上产生了广泛而良好的影响,被誉为当代大学生科技创新的“奥林匹克”盛会。
乐鱼网页版页面登录金奖项目代表上台领奖

乐鱼网页版页面登录荣获大赛“优胜杯”

团省委书记徐永胜与乐鱼网页版页面登录获奖师生代表合影

赴陕汽集团参赛代表队

赴西安理工大学参赛代表队

乐鱼网页版页面登录获奖项目名单