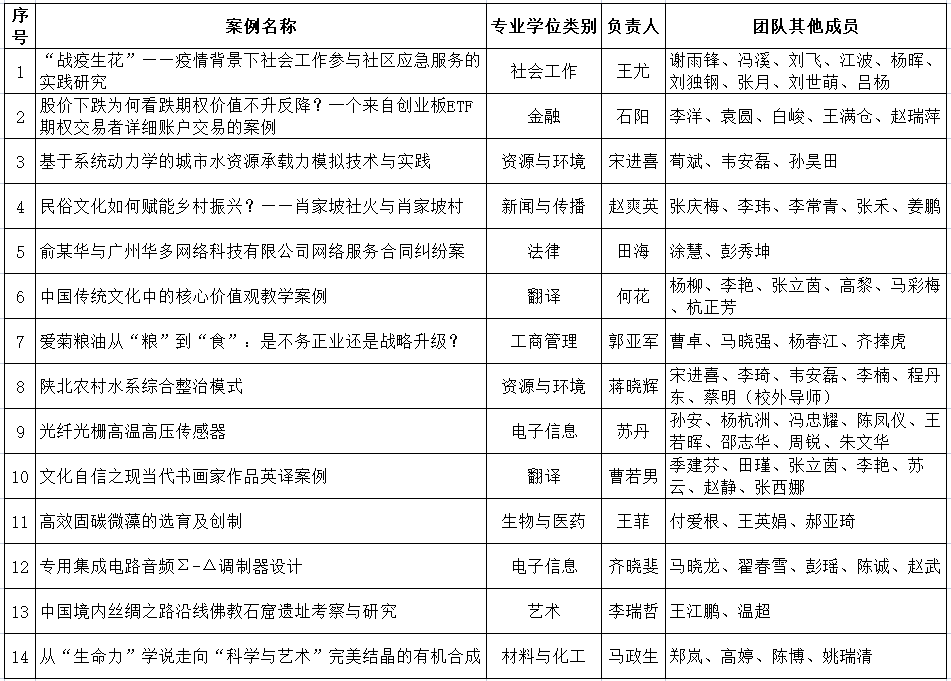
近日,陕西省教育厅办公室、陕西省学位委员会办公室公布了第二批陕西省专业学位研究生教学案例入库名单,乐鱼网页版页面登录14项申报案例入选,入选数量在全省高校位居前列。
陕西省专业学位研究生教学案例征集工作由省教育厅、省学位委员会组织开展,经过单位推荐、申报公示、专家评审、厅务会议审议、结果公示,从各高校推荐的248个案例中评选出171个教学案例入选陕西省专业学位研究生教学案例库。对入库的专业学位研究生教学案例,省教育厅、省学位委员会将在“陕西省研究生教育与学科建设大数据平台”设立专栏,面向全省研究生培养单位免费开放。
近年来,乐鱼网页版页面登录不断加强对优秀案例资源的培育、推广和应用,对推动专业学位研究生培养模式改革、强化专业学位研究生实践能力培养、促进教学与实践有机融合发挥重要作用。
