各位新生:
乐鱼网页版页面登录校园网缴费采用预付款方式,可以通过校园卡圈存机、微信、现金等方式缴费。
一、校园卡缴费
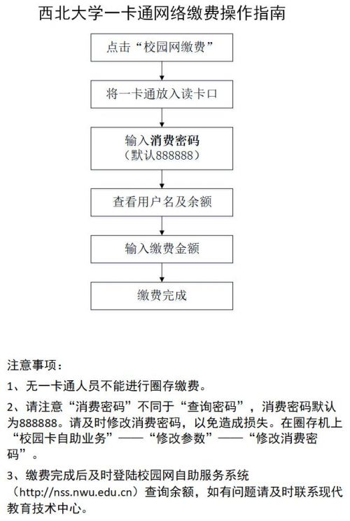
新生可以使用校园卡通过圈存机进行校园网缴费,具体方法和步骤见下图:

二、微信缴费
新生可以关注“西大现代教育技术中心”微信公众号,进入公众号,点击“业务办理”、“缴网费”进行校园网缴费。
三、现金缴费
1.长安校区:图书馆平台西一楼 电话:88308548
2.太白校区:科研楼一层现代教育技术中心办公室 电话:88302758
服务时间:8:30~11:30,14:30~17:00(节假日除外)。
特别提示:
1. 学生网费每年30元。预付费方式,每月月初扣除2.5元,可使用校外流量15GB,超出部分1元/GB。每月超出部分不得超过45GB。
2. 校园网故障报修及咨询服务电话(长安/太白校区):88302857。
3. 缴费完成后及时登陆校园网自助服务系统(http://nss.nwu.edu.cn)或微信公众号查询余额,如有问题请及时联系现代教育技术中心88308813。
乐鱼网页版页面登录现代教育技术中心
2017年8月25日
附件:2017级新生网络费缴费指南.docx