校内各单位:
为助力学校“十四五”国际化建设,提高外事业务办理效率,做到“信息多跑路、师生少跑腿”,在完成前期调试和相关筹备工作的基础上,乐鱼网页版页面登录外事工作服务系统(简称“外事系统”)电脑端及手机端,将于即日起正式投入使用。现将相关事宜通知如下:
一、系统简介
(一)外事系统概况
乐鱼网页版页面登录外事工作服务系统由8个子系统模块组成:外国文教专家项目管理、长短期国(境)外专家管理、教师因公出国(境)管理、学生出国(境)管理、校际来访接待管理、学生国(境)外交流学习项目管理、合作伙伴与合作协议管理、国际会议管理等子系统模块组成。
(二)外事系统客户端功能简介
根据乐鱼网页版页面登录实际工作情况,乐鱼网页版页面登录外事工作服务系统有两种客户端:外事系统电脑端与外事系统手机端。
外事系统电脑端须在乐鱼网页版页面登录校园网络环境下运行(校外登录外事系统电脑端需使用VPN。有关VPN使用方法,请见/info/1247/5136.htm),可实现乐鱼网页版页面登录教职工与学生申报各项业务、各单位审核人员审批相关业务等功能。
外事系统手机端在校内、校外网络下均可运行,主要实现各单位审核人员接收提醒、查看和审批业务的功能。
注:手机端无外事业务申报填写功能,教职工及学生相关业务申报,需通过外事系统电脑端。
二、时间安排
即日起,学校外事相关审批业务全面实行线上办理,原则上不再受理线下申报。
三、使用方法
(一)电脑端登录系统
1.用户访问乐鱼网页版页面登录“信息门户”(http://i.nwu.edu.cn/),点击右上角“登录”,打开统一身份认证界面。
2.填写本人学号(学生)或教工号(教职工)及用户密码,登录信息门户。
3.登录信息门户后,在“应用中心”中查找并点击“外事系统”图标,即可跳转至外事工作服务系统页面。
4.进入外事工作服务系统页面后,请按本通知附件一(学生申请业务使用手册)、附件二(教师申请业务使用手册)或附件三(院系及职能部门审批业务使用手册)的要求,及时更新维护个人信息。
5.注:外事工作服务系统在校园网环境下可直接使用,校外网络环境下,须连接校内VPN,方可使用本系统。校内VPN的使用方法,详情请见/info/1247/5136.htm
(二)手机端登录系统
1.关注“乐鱼网页版页面登录企业号”并通过身份认证,即可在乐鱼网页版页面登录企业微信公众号,或企业微信客户端上查找“外事系统”图标,点击即可进入系统。或在企业微信公众号或企业微信客户端上,收到消息提醒后,点击该消息提醒,也可进入手机端。
(三)业务办理
1.在线申请
教职工和学生登录系统后,按照个人情况登录外事系统电脑端,在线填报相关申请,上传支撑材料。信息填报上传后,系统会自动提交至审批部门进行审批,申请人员可在外事系统电脑端中查看审批情况。具体操作方法请参见附件一(学生申请业务使用手册)或附件二(教师申请业务使用手册)。
2.在线审批
院系及相关职能部门负责人和工作人员可根据预设权限,在外事系统电脑端或手机端,对各类业进行在线审批。
1)手机端审批:
a.系统按照预设审批流程将正式提交的申请转至相关部门逐级审批,审批人员将在手机端收到消息提醒;
b.点击即可进入手机端界面,在“待办事宜”栏目中查看待审批业务。
c.点击待审批的业务,即可查看待审批业务详情。
d.在该页面底部,可通过点击“同意”或“拒绝”并输入“审核意见”,完成审批。
2)电脑端审批:
审批人员也可通过电脑端进行审批操作。审批操作说明详见附件三(院系及职能部门审批业务使用手册)。
四、系统管理与服务保障
(一)系统服务保障
外事系统日常运行由国际部管理,东方博冠(北京)科技有限公司提供技术支持。为及时解决各单位在系统使用过程中可能遇到的问题,请各单位指定一位负责对接外事审批业务的联络人加入“乐鱼网页版页面登录外事工作群”(QQ群号:965973392),以便向国际部及技术支持公司反馈信息。
(二)权限管理
各单位负责外事相关业务审批的负责人和工作人员已按之前报送国际部的信息在系统中进行了权限分配,如有发生变动,请及时联系国际合作部进行变更。
(三)外事业务咨询(国际合作部)
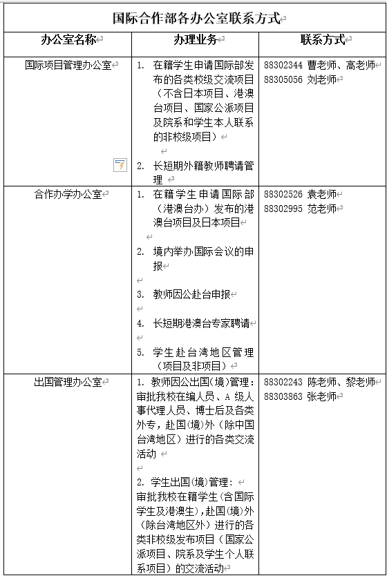
师生及审批单位人员在系统使用过程中,如遇到相关业务问题,可根据业务类别,对口咨询国际部相关科室,详情请见下表:

附件一 学生申请业务使用手册.zip
附件二 教师申请业务使用手册.zip
附件三(院系及职能部门审批业务使用手册)(请各单位负责对接审批业务的联系人加入乐鱼网页版页面登录外事工作联络QQ群,获取审批业务使用手册)
国际合作部