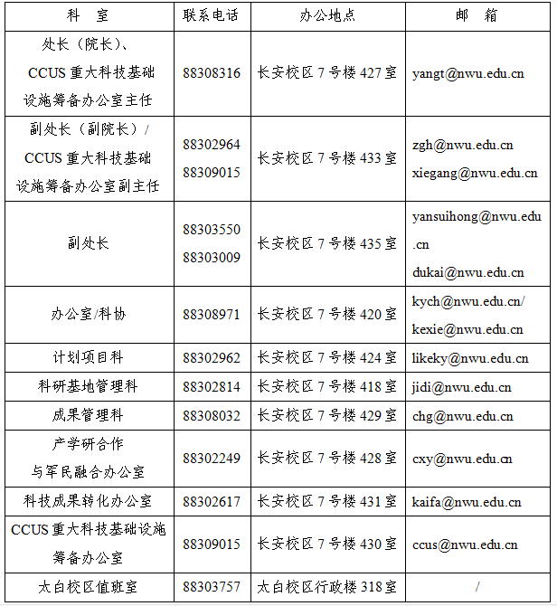
科学技术处(高技术转移创新研究院)关于调整办公地点的通知

为进一步提高办公效率,我处(院)对办公地点进行了优化整合,现将调整后的办公地点通知如下:

注:

1. 本次办公地点调整后,科技处业务整体移至长安校区办理;

2. 为更好地服务太白校区科研人员,我处(院)在太白校区行政楼318室设置值班室,负责南北校区文件流转,非紧急业务可前往值班室办理;

3. 太白校区各院系横向技术合同签订、入账、免税业务可直接在太白校区值班室办理。


特此通知。



科学技术处(高技术转移创新研究院)

2021年8月29日


< 上一篇

关于编制2022年新增资产预算的通知

关于转发《国家重点研发计划 “主动健康和老龄化科技应对” 重点专项2021年度项目申报指南的通知》的通知

下一篇 >